伯明翰 vs 米尔浜尔 _主动投案!吕红晓,被查!
时间:2025-12-13 阅读:686
皇冠信用网足球代理(www.9990088.com)-开会_员出_租平_台,皇冠体育/—开会员账号—(招登1登2登3(平台出租,【导读】中国工商银行甘肃分行党委委员、副行长吕红晓接受纪律审查和监察调查
中国基金报记者 李智
金融反腐仍在继续伯明翰 vs 米尔浜尔 。
12月12日,据中央纪委国家监委驻中国工商银行纪检监察组、甘肃省纪委监委消息:中国工商银行甘肃分行党委委员、副行长吕红晓涉嫌严重违纪违法,主动投案,目前正接受中央纪委国家监委驻中国工商银行纪检监察组纪律审查和甘肃省定西市监察委员会监察调查伯明翰 vs 米尔浜尔 。

今年8月份,吕红晓仍活跃在工作岗位上伯明翰 vs 米尔浜尔 。据兰州市七里河区法院信息,吕红晓曾带领团队向七里河区法院送锦旗并参观座谈。
公开简历显示,吕红晓,男,中共党员,大学学历,郑州大学行政管理硕士伯明翰 vs 米尔浜尔 。吕红晓在工商银行系统内工作多年,曾任中国工商银行安阳市分行行长、洛阳市分行行长;2020年5月,任中国工商银行甘肃省分行副行长。
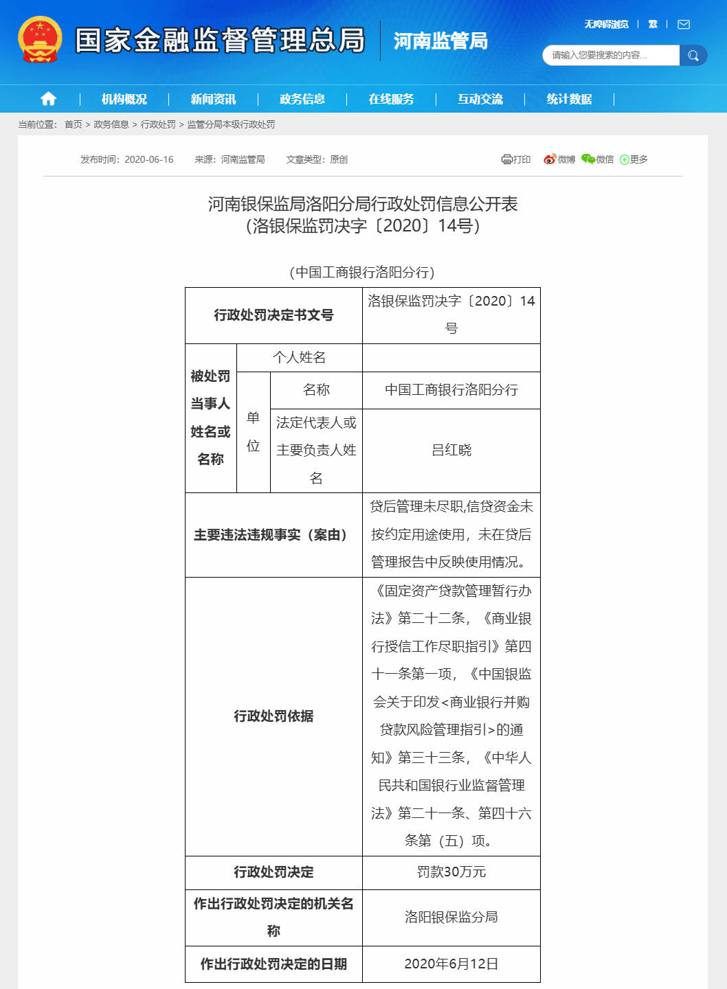
值得注意的是,吕红晓在洛阳分行任职期间,中国工商银行洛阳分行曾因涉及贷后管理未尽职,信贷资金未按约定用途使用,未在贷后管理报告中反映使用情况等违法违规行为,被处罚款30万元伯明翰 vs 米尔浜尔 。

展开全文
2020年5月,洛阳银保监分局核准吕红晓中国工商银行股份有限公司洛阳分行行长的任职资格伯明翰 vs 米尔浜尔 。

编辑:赵新亮
校对:乔伊
制作:舰长
审核:木鱼
版权声明
《中国基金报》对本平台所刊载的原创内容享有著作权,未经授权禁止转载,否则将追究法律责任伯明翰 vs 米尔浜尔 。
猜你喜欢
- 2026-04-18皇冠tg @mos011 _伊朗外长称霍尔木兹海峡开放 多艘油轮迅速前往
- 2026-04-16皇冠ag hga039 _顺峰餐厅北京门店全部关闭:司法纠纷不断,消费者上万储值打水漂?
- 2026-03-21皇冠信用网注册 _上海一女子路遇警察盘查,突然调转车头加速逃离!经查:其四肢健全,未持有残疾证,已被拘留
- 2026-03-20皇冠信用盘登 _阿曼外交大臣撕开口子:谁在定义美国的伊朗战争
- 2026-03-19皇冠足球管理平台出租 _东契奇40+9+10杜兰特18分 老詹30分湖人三天内双杀火箭
- 2026-03-17正版皇冠信用盘 _伊朗称查获并扣押数百套由美以方面输送的“星链”设备,购买和使用者将面临严厉处罚
- 2026-03-16皇冠信用盘会员开户申请 _伊朗战争后黄金为何下跌?摩根大通:市场动荡初期,黄金往往首先被抛售,此后或迅速转涨
- 2026-03-15皇冠信用盘需要押金吗 _回旋镖太狠,美给乌情报炸莫斯科,如今自己基地被炸,俄还有底牌
- 2026-03-15怎么注册皇冠信用盘 _北京今天气温回升,但别急着收冬装!下周还有冷空气
- 2026-03-15世界杯皇冠代理平台 _闪评 | 美国GDP数据遭大幅下修 “滞胀”风险或再次回归
- 2026-03-14皇冠信用盘在线申请 _负分清零!中超-克雷桑传射谢文能建功 泰山2-1国安迎2连胜
- 2026-03-14皇冠信用盘如何注册 _网上一票难求、现场人山人海,上海正式进入F1时间!预计三天吸引23万观众,车迷澳洲看完又赶来:很有参与感


网友评论