德國超級杯 _2.9亿!江阴即将新建一座超大基地!江阴人有口福了!
时间:2026-01-10 阅读:779
如何申请到皇冠信用网(www.hg01.vip)-开会_员出_租平_台,皇冠体育/—开会员账号—(招登1登2登3(代理平台出租,好消息德國超級杯 !
江阴人的“菜篮子”要更丰富了德國超級杯 !
又一座超大蔬菜基地
来啦德國超級杯 !!!
1月9日
无锡市公共资源交易平台
挂出德國超級杯 了一则题为
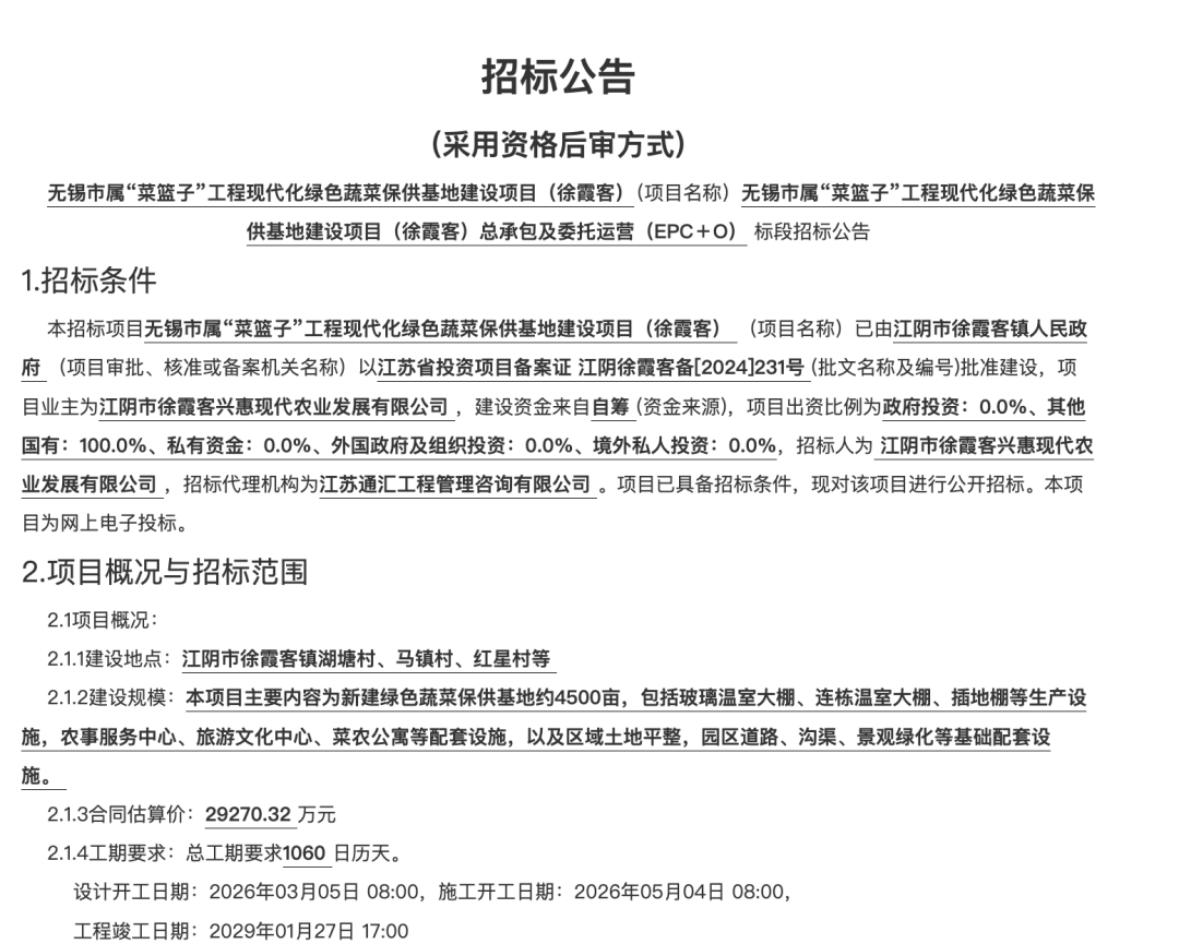
无锡市属“菜篮子”工程
现代化绿色蔬菜
保供基地建设项目(徐霞客)
的招标公告

根据公告,该项目建设地点位于江阴市徐霞客镇湖塘村、马镇村、红星村等德國超級杯 。
建设规模:主要内容为新建绿色蔬菜保供基地约4500亩,包括玻璃温室大棚、连栋温室大棚、插地棚等生产设施,农事服务中心、旅游文化中心、菜农公寓等配套设施,以及区域土地平整,园区道路、沟渠、景观绿化等基础配套设施德國超級杯 。
合同估算价:29270.32万元
计划开工日期:2026年05月04日
计划竣工日期:2029年01月27日
总工期要求:1060日历天
项目全面建成后
将为筑牢区域蔬菜稳定供应防线
进一步夯实根基
并且德國超級杯 ,根据公告来看
届时大伙还有机会
到该基地体验特色旅游文化
来源:江南晚报、无锡市公共资源交易平台、
无锡市农业农村局、无锡日报
点亮和
猜你喜欢
- 2026-04-21皇冠信用平台出租出售_爱德华兹30+10约基奇24+15 森林狼胜掘金总分1-1平
- 2026-04-21皇冠信用网开户_突发!库克卸任苹果CEO,一个时代结束了
- 2026-04-20皇冠信用网可以占几成_鲁尼批评曼城赢阿森纳后庆祝“过早”:这可能会反噬他们
- 2026-04-20皇冠登1登2登3出租_退让只会让特朗普得寸进尺!海上封锁没能逼迫伊朗屈服,美国准备开抢油轮了?
- 2026-04-20足球外围买球网站_央视披露:日本军舰闯入台海,缠斗20小时!我军为何不开火击沉?
- 2026-04-19皇冠信用网占成代理_皇马的B计划:穆里尼奥或成弗洛伦蒂诺的救命稻草
- 2026-04-16皇冠下载app _江苏省检察院用佛学劝上访者认命:无人不冤,有情皆孽,往事何必常回味
- 2026-04-12皇冠信用网代理登3_突发,黑天鹅!刚刚,特朗普宣布:封锁霍尔木兹海峡!原油暴涨
- 2026-04-12皇冠信用网申请条件_十地取消行政分时电价,工商业储能从“靠政策吃饭”到“看市场脸色”
- 2026-04-12皇冠信用网押金多少_伊朗掌握海峡主导权,各国分5级,需人民币结算,中国船缴费最低
- 2026-04-11皇冠信用网代理注册_A股将告别5%涨跌停板,影响个股全名单来了
- 2026-04-10皇冠信用网代理登1_美伊谈判还没开始,美国85名议员统一战线,呼吁弹劾特朗普,签了停火也没用?


网友评论